About NMPV

The Net Metering Concept

Net Metering is a billing-related mechanism designed to encourage electricity consumers to supplement their purchase of electricity with grid-connected renewable energy self-generation using a special meter called the Net Meter. Thus, the customer becomes a customer-generator. Under the net metering billing mechanism, renewable energy generating facility owners are credited for electricity that the facility supplies to the Distribution Utility's network, and this credit is set off against electricity purchased from the Distribution Utility.

The net metering is not an energy business; hence, the customer-generator should have a solar system that mainly supplements its energy demand. For each billing period, the Distribution Utility shall carry over any excess energy credits earned by the consumer-generator and apply those credits to subsequent billing periods. Excess energy credits accrued to the consumer-generator at the end of one calendar year shall lapse and a new cycle starts. The consumer-generator pays all approved taxes, levies and charges based on energy consumed from the Distribution Utility and will not use excess energy to defray such cost.

Discover More
Application Process

Private Model for SMEs and Households

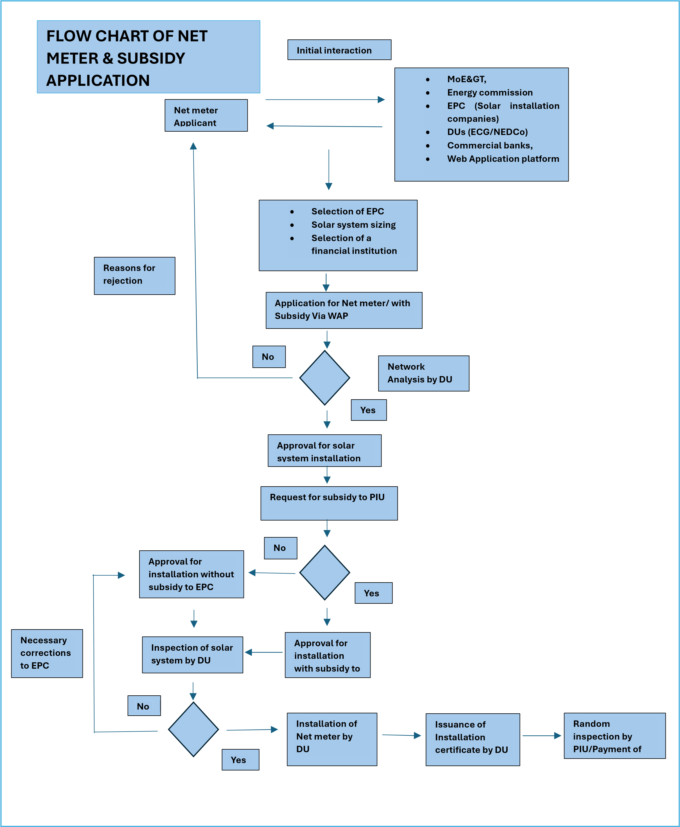
The SME/Household should engage with the prequalified solar installers or EPC companies to determine their energy needs, solar system size, and financial solutions available, then apply via the web application platform (WAP) for a net meter and subsidy. The SME/Household would be provided with a list of partner commercial banks or financial institutions on the WAP that can provide a financial product enabling them to purchase the solar system on the institution’s terms and conditions.


Distribution Utility (DU) will assess the electricity network of the SME/Household to check if there are any grid integration issues, then approve the application and indicate the same to the Project Implementation Unit (PIU). The PIU will check all the necessary documentation and information from the applicant (uploaded to WAP) and approve the installation with or without subsidy. Solar systems below 10KWp for SMEs and private homes will attract subsidies. The PIU’s approval reaches the prequalified solar installer for the installation of a solar system for the SME/Household applicant.


The DU will inspect, qualify the solar PV system, then install the net meter. The DU will now issue a certificate of verification and completion to the PIU to facilitate the release of funds/subsidy to the EPC, where approved.


See Figure below. The PIU will use the web application platform to monitor the number of applications, approvals, installations, and commissioned net-metered solar PV systems installed for the SMEs and Households under the project. The PIU will also carry out random inspections of completed installations for compliance at various levels.

Public Institution Model

The Project Implementation Unit (PIU) will procure the engineering, procurement and construction companies (EPCs) (eg. Solar PV installers) for the Public Institutions in lots through a competitive process. The Public Institutions will apply to the Distribution Utilities and PIU for a net meter via the web application platform; the PIU will check and see if all the necessary documentation or information from the applicant has been provided (uploaded) and give instructions to the EPC to install the proposed solar PV system for the Public Institution; The DU will certify the solar PV installation after the EPC has completed the installation of the solar PV system, and install the net meter; The DU will then issue a certificate of verification and completion to the PIU to facilitate the release of funds to the EPC. See Figure below. The PIU will use the web application platform to monitor the number of applications, installations and commissioned net metered solar PV systems install for the Public Institutions.

Working Process

How Net Metering Works

Discover how easy it is to switch to solar energy and benefit from net metering for sustainable and cost-efficient energy solutions.

01

Apply for Net Meter

Submit your application to participate in the net metering program and start your journey towards solar energy.

02

Application Review

Our team will review your application to determine eligibility for the net metering program.

03

Get Funding

Upon approval, receive funding options to support the installation of your solar energy system.

04

Seamless Installation

Our team will handle the installation process, ensuring your solar system is up and running efficiently.

Testimonials

Hear From Some of Our Beneficiaries

At the heart of the Net Solar Meter Project is a commitment to creating meaningful impact for our clients and communities. Every step of this journey has been inspired by the needs of those we serve, and their feedback has been a guiding light in shaping our solutions. Hearing directly from our Beneficiaries' experiences, successes, and stories—reaffirms the value of our efforts and highlights the real-world difference this project is making

Team

Meet Our Experts

From visionary project managers who oversee the strategic implementation to the meticulous engineers and developers crafting the system’s core functionalities, every role is integral to the project’s impact and effectiveness. Let’s meet the team powering the Net Solar Meter revolution.

thumb
Mr. Frederick Ken. Appiah
Project Manager
thumb
Name Here
Engineer
thumb
Name Here
Project Supervisor